Battery powered compact PA system

img A battery powered, portable and modular PA system inspired by the eurorack synth form factor

References: Reddit

Introduction

I wanted to build a portable PA system, with the following goals:
  • High energy efficiency: Ideal for battery supply. (Also, less heat allows a more compact/dense system.)
  • Battery powered: Can be brought into parks or anywhere off-grid
  • Compact: Small all-in-one system with minimal rigging
  • Modular: Easy to swap modules and experiment
The left image below shows the all-in-one unit with amplifiers, DC/DC-regulators, power management and mixer. The right image shows the complete system. There are two different size subwoofers, allowing me to mix-and-match depending on how much weight/volume I want to carry.

Overview

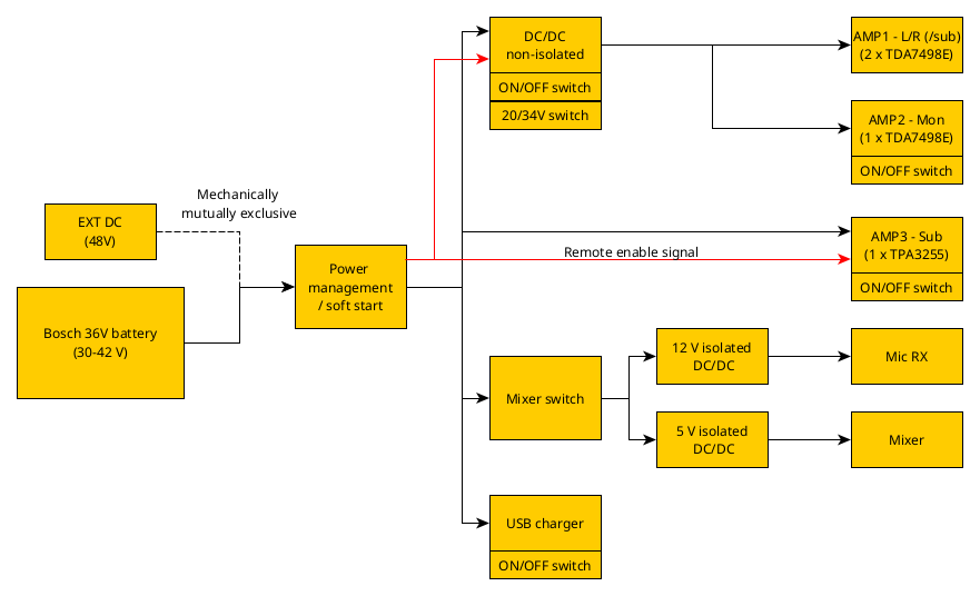
An overview of the components and power architecture:

Cabinet

The cabinet is made out of 9 mm birch plywood. The interior dimensions are 42 HP wide and 3U tall - a typical eurorack.
  • The four walls were drawn in CAD and routed on my CNC router. The fingers in the box joint were made 0,5 mm longer than necessary on purpose.
  • The corner radius in the box joints from the router bit needed to be removed with a file before gluing with PU glue
  • I used a flush trim bit to make the box joint flush with the sides, then a roundover bit on all edges.
  • Finally I treated the cabinet with some oil. I considered Warnex or similar structured paint for the black "PA look", but I didn't want to hide the nice box joints.


img img img img img img img img

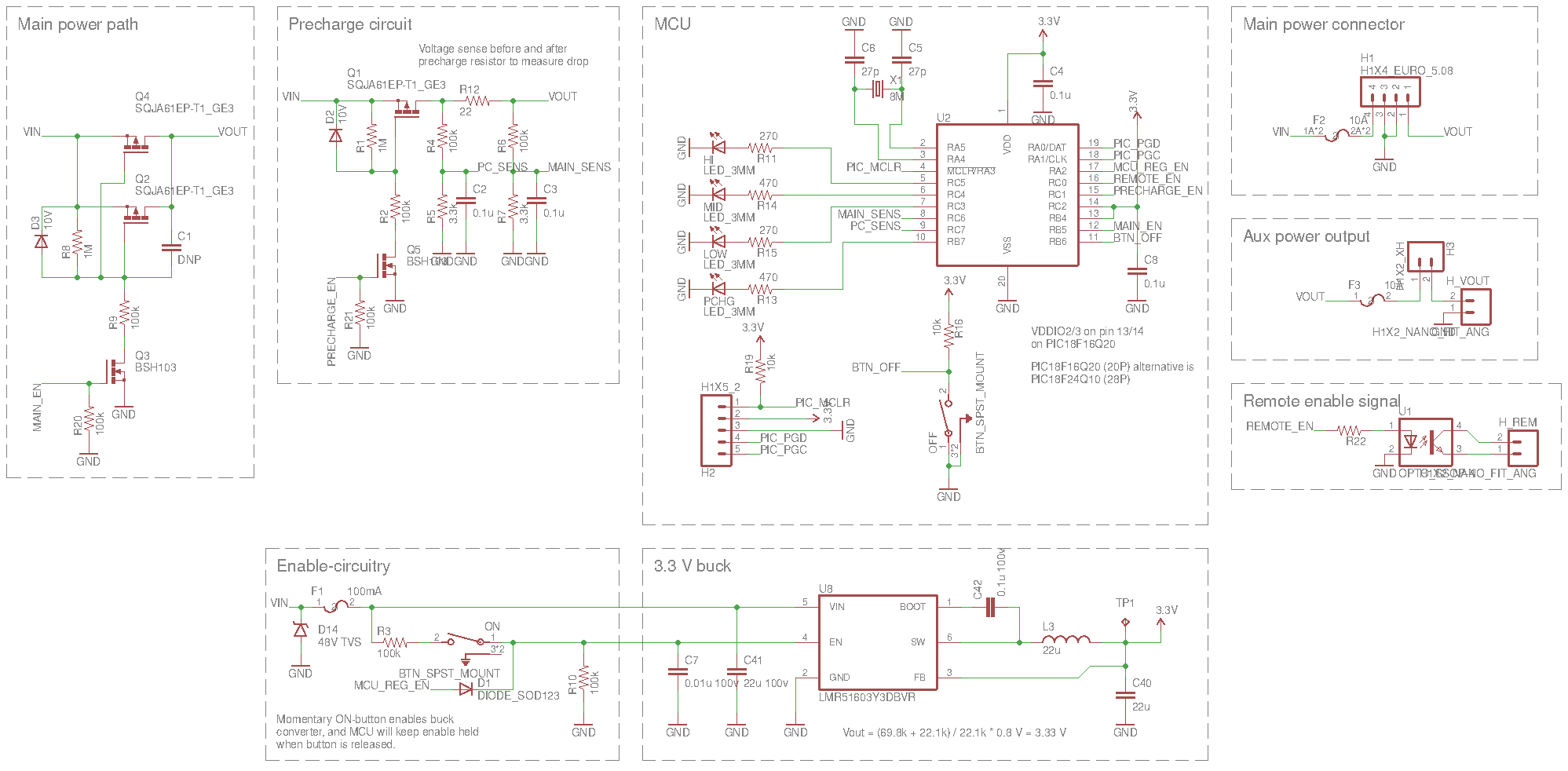
Power management board

  • Inrush current limiting: With three amplifiers and three DC/DC converters, there's a lot of capacitance in the system. The sparks generated when powering on this system with 48 V proved that I should use something else than a mechanical switch. The soft start circuit charges the system with a 10 Ω series resistor until the voltage across the precharge resistor is below 1 V, then a 9 mΩ 60 V MOSFET turns on the output. The "CHG" LED lights up during precharge and will blink if the precharge fails / times out.
  • Remote control signal: There's an optoisolated output signal that turns on the main DC/DC converter and the amplifiers only after precharge is complete, to prevent additional current consumption from interfering with the precharge phase and heat the precharge resistor unnecessarily.
  • Low voltage cutoff: The Bosch battery doesn't have any low voltage cutoff built in, so this system will cut power when the battery has reached ~3.2 V per cell.
  • Power switch: To simply be able to turn off and on the system without removing the battery, there are on/off buttons to control power. In off-state, the power management system only consumes 5 μA, so the battery can safely stay connected forever.
  • Battery monitor: Three LEDs indicates battery voltage.


img img img

DC/DC regulator for amplifiers

The recommended maximum supply voltage for the TDA7498E amplifiers is 39 V. The "36 V" Bosch batteries are 30-42 V (10S), depending on state of charge, so a regulator is needed. I use a TDK i7a module on a custom PCB to provide power to those amplifiers. It's purpose is:
  • Boost voltage to get max output power even with low battery voltage
  • Reduce voltage to prevent damage with fully charged batteries or 48 V power supply
  • Adjustable voltage to reduce idle power when operating from batteries. Typically 20 V Vdd is enough for "normal" listening levels, and this halves the idle power.
This is a very efficicent non-isolated converter that will skip cycles / reduce frequency with light loads.

img img img

Amplifier 1 (2 x TDA7498E, 4 x 100 W, ADAU1701)

The main amplifier is a Wondom JAB5 used for the left/right speakers and the subwoofer in a medium power configuration. With 36 V input voltage I'm getting ~72 Vpp and ~25.5 VRMS, so approximately 160 W for the 4 ohm subwoofer and 80 W for each of the 8 ohm top speakers. With efficient PA speakers this is suprisingly loud, but for the cases where I need even more power I use a TPA3255 amplifier for the subwoofer.

img img

The ADAU1701 DSP is configured in SigmaStudio and provides:
  • Adjustable subwoofer crossover filter in the ISF blocks. There are four preset filter configurations and a rotary switch to select preset (the image shows a potmeter I used initially). The preset positions are 24 dB/octave Linkwitz–Riley filters at 80, 100 (for the EVU-1062/95), or 150 Hz (for some very tiny speakers I have), and a full range mode. I don't like continously adjustable crossovers as it is too easy to adjust them by accident and don't be able to get back to the exact same position.
  • A fixed 30 Hz high pass filter for the subwoofer, which is where the subwoofer cuts off rapidly.
  • Volume pots for internal bluetooth receiver and line input (connected to console/mixer)
  • Subwoofer level adjustment (-10 dB to +10 dB)

Amplifier 2 (1 x TDA7498E, 2 x 100 W)

Simple TDA7498E based amplifier used for monitors, connected internally to the aux outputs on the console. I've added an on/off switch, which asserts the DISABLE-pin on a buck regulator providing voltage to internal op-amps, as well as asserting the STANDBY-pin on the TDA7498E. This reduces the idle current consumption to a fraction of a milliamp, and allows me to use a small switch and not interfere with the main power path. This also has the benefit of providing extra bulk capacitance for the system even when the amplifier is powered off.

img img img

Amplifier 3 (1 x TPA3255, 2 x 300 W)

The third amplifier is a Wondom BDM8-A, based on a TPA3255. It is cheap, but has quite good components, especially the inductors. This is used when higher power is needed for the subwoofers.

This build is not finished. It is powered direcly from the 48 V (or battery voltage) input. The JAB5 I2S output is connected to a PCM5102 DAC and buffered with a differential output amplifier. On the BDM8-A I've added a differential input stage.

It is pretty much a necessity to have a balanced signal between the components for one good reason: With a DC setup like this there is no isolation between the amplifiers. They have a common ground. When the amplifiers pull up to 10 A, even the shortest cables will give a significant voltage drop which offsets the ground level of two devices with an unbalanced line level signal between them. Going balanced between components eliminates the problem, as we are not affected by common mode voltage.

Similarly to amplifier 2, I found a way to disable this amplifier when not in use. Normal idle current is 180 mA at 48 V (8.3 W), but can be easily reduced to ~1 mA (~0.05 W). There are two XL7005A buck regulators on the board. U001 is set to 15 V, and is regulated down to 12 V with an LDO to provide the VDD/GVDD voltage for the TPA3255. U003 is set to 5 V and used, among other stuff, for the DSP chip which is not provided on the -A version of the board. By pulling the !ENABLE pin on U001 high (abs. max 7 V, so I use the 5V output from U003 for this), the VDD and GVDD rails for the TPA3255 is powered down, reducing current to 1 mA!

To be finished

img

Mixer (Behringer Flow 8)

The Behringer Flow is a quite nice mixer which I've looked into before. I was lucky to discover that the mixer fits pretty much perfectly with the width of a 42 HP rack.
  • The mixer is mounted with machine screws on top of the cabinet with an aluminium carrying going around it. This construction also protects the mixer mechanically.
  • A rear mounted D-sub on the cabinet provides 4 line level signals and power for the mixer
  • I mounted an SMA connector for a full length vertical 2.4 GHz dipole instead of the built in PCB antenna, and this increased the bluetooth range approximately 4 times!


img img img img img img img img img img

Speakers

I've chosen PA speakers with high efficiency and low weight:
  • 2 x EVU-1062/95: Really good speakers, can't recommend these enough. Very linear and transparent sound. Small and light, with 6,5" woofer. To get a high SPL from such small speakers, EV chose to design these speakers so they can't really play anything below 100 Hz. But if you give it a steep 24 dB/octave high pass filter at 100 Hz it plays very loud before distorting. It uses the same 1,3" compression driver and constant directivity horn as the other much larger speakers in the EVU series, so the tweeter can take a lot of abuse. Got these used for a good price.
  • 1 x custom subwoofer with 18Sound 15NLW9500-4Ohm: The driver is a really high performance but light weight thanks to the neodymium magnet. It can cope with much higher power than what I'm supplying it with. The case was built by another Norwegian and is large with 200 liters, and tuned fairly low at 38 Hz and has two large 15 cm ports. However it is quite light because of the 15" neodymium driver, the plywood cabinet, and the fact that it is passive.
  • 1 x K-Array KMT12P subwoofer: Ultra small and light 12" subwoofer at 12.6 kg, used when the 200 liter sub is too large to bring. Doesn't go as deep, isn't as effective and doesn't play as loud as the 200 liter sub - obviously.


img img img

Assembly

Here are some images from the assembly of the rack. To ensure both external power and battery can't be connected at the same time, I found a purely mechanical solution to the problem - recessing the powerpole connector in the battery mount, so the battery will block the port.

img img img img img img img img img

The finished rack:

img img img img img

A note about efficiency

You might wonder why I'm going through all the pain of avoiding mains voltage and off the shelf 19" rack amplifiers. It all has to do with power efficiency, size and weight.

Assuming I used a standard Victron Phoenix 48/500 inverter, this has a no load power of 9 W. With the additional step of going back to DC again, we are looking at maybe 15-20 W idle just to supply the amplifier output stage with DC. This might not sound like a lot, but you'd be surprised to see how little average power is actually going to the speakers when playing music, and how much is just idle current heating up power supplies and amplifiers. Considering the following case:
  • Peak power output hits 200 W. With 95 dB/w/m sensitivity speakers, the peak SPL would be 118 dBA - quite loud!
  • A typical audio track with a crest factor of 13 dB means the average power is only 1/20 of the peak power, so just 10 W average going to the speakers!
Because music has high dynamic range, it's very important to use class D amplifiers or similar, which are very efficient also at a fraction of the maximum output power. As a practical example, the JAB5 amplifier I use consumes about 7 W when powering a Bluetooth receiver, a DSP and two 2 x 100 W amplifiers - and that's while playing music at my typical listening levels, not idle! So an inverter and mains powered components would not reduce the efficiency slightly, it would increase the power consumption by a factor of 2-3 and completely ruin the power budget!

Also, the importance of efficient speakers can't be understated. Consider a HiFi speaker with a typical 85 dB/W/m efficiency fed with 100 W. To get the same SPL with a 95 dB/W/m PA speaker, you'd only need 10 W!

Comments

You need to be logged into Facebook in the browser for comments to appear



Design: Jon Petter Skagmo